Я подбираю для вас ссылки на самые дешёвые компоненты, с бесплатной доставкой, для сборки электронных самоделок, а также рассказываю, что из всего этого можно сделать своими руками. Это интересно и познавательно, ПРИСОЕДИНЯЙТЕСЬ!
Инфракрасный датчик движения HC-SR501(PIR Motion sensor)


PIR-sensor переводится с английского как Pyroelectric (Passive) InfraRed sensor — пироэлектрический (пассивный) инфракрасный сенсор. Пироэлектричество — это свойство генерировать определенное электрическое поле при облучении материала инфракрасными (тепловыми) лучами. Поэтому PIR датчики позволяют обнаруживать движение людей в контролируемой зоне, так как тело человека излучает тепло.
НЕ ОЖИДАЛ такого от ДАТЧИКА ДВИЖЕНИЯ
HC-SR501 можно запитать напряжением от 4.5 до 20 Вольт,
его размеры примерно 3.2см x 2.4см x 1.8см,
Дистанция обнаружения 3 — 7м, регулируется переменным резистором «Sensitivity Adjust»
Длительность импульса при обнаружении 5 — 200сек регулируется переменным резистором «Time Delay Adjust»
Рабочая температура -20 — +80°C
Режимы работы
L и H
Режим H — в этом режиме при срабатывании датчика несколько раз подряд на его выходе (на OUT) остается высокий логический уровень.
Режим L — в этом режиме на выходе при каждом срабатывании датчика появляется отдельный импульс.
Например: выставляете включение света на 5 сек.
— режим L: есть движение — свет включился, через 5 сек. выключился. Если всё время ходить перед датчиком — свет вкл-выкл-вкл-выкл и т.д.
— режим Н: есть движение — свет включился, через 5 сек. выключился. Если всё время ходить перед датчиком — свет всё время включён.
После подключения питания на датчик, необходимо подождать примерно 1 минуту, датчик после включения калибруется. Не выполняйте в это время с ним никаких действий.
Как только датчик зафиксирует движение, на выходе Out появится напряжение и будет оставаться там определенное время, установленное подстроечным резистором Delay. Этим выходным напряжением мы и включаем небходимое устройство. Это может быть лампа освещения, вентилятор, звуковой оповещатель. Конечно, напрямую с датчика не получится запитать эти устройства, выход слаботочный, поэтому нам понадобится что-то еще, чтобы коммутировать мощную нагрузку.
Самый простой вариант — использовать полевые транзисторы со старой материнской платы компьютера.

Можно поиграться настройкой чувствительности и установкой модуля в разные места дома
Чтобы модуль не тормозил, можно заменить R12 (который идет на 6 выход микросхемы) на 100 Ом, он задает частоту общего генератора.
Если датчик применяется для включения освещения, можно установить на плату фоторезистор, тогда в светлое время суток датчик не будет давать сигнал на включение. Для фоторезистора на плате имеются установочные отверстия над входными штырьками. Также имеются отверстия для установки терморезистора. Его установка позволит увеличить чувствительность датчика и точность его работы.

Не стоит располагать PIR-датчик в местах, где быстро меняется температура. Это приведет к тому, что датчик не сможет обнаруживать появление человека в контролируемой зоне, и будет много ложных срабатываний, но с установленным терморезистором такой проблемы не будет.
Можно сделать свой дом чуточку умнее и экономичнее, установив такие датчики в местах, где требуется включение освещения лишь во время нахождения там человека или теплокровного животного.
Ссылки на самые дешевые датчики SR-501 (60-80руб) с бесплатной доставкой:
Купить датчик движения SR-501
Купить датчик движения SR-501
Купить датчик движения SR-501
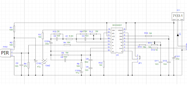
![]() |
| Схема датчика SR-501 |
Источник: edsaliexpress.blogspot.com
Как подключить датчик движения к лампочке
В видеоролике автор канала «Всяко разно из Китая» рассказывает, как самостоятельно подключить в цепь с нагрузкой (лампочкой) датчик движения, купленный в китайском интернет-магазине. Прибор установлен в коридор и заменит выключатель на стене. Когда заходишь в дом, проходишь через коридор, в темноте трудно найти клавишу, поэтому целесообразно установить такой девайс. Он подаст свет автоматически в момент, когда человек заходит в помещение.
Перед сборкой схемы нужно сопоставить по мощности датчик и нагрузку, которая не должна превышать показатель прибора. Подойдет лампочка на 60, 100 или 200 ватт, но не более.

Товары для изобретателей Ссылка на магазин.
У модели два контакта. Первый — вход, к нему провод от сети (фаза), второй — выход к нагрузке.
Для объяснения обратимся к схеме простого выключателя. На нем два провода, один — фаза. На нем предусмотрен разрыв цепи. Включается, цепь замыкается и напряжение от фазы идет к нагрузке.
В датчике движения подобный механизм. К одному из контактов нагрузки, например, лампочки, подключен изначально нулевой провод сети. От фазы проходит к нагрузке опосредованно через индикатор движения. Таким образом к одному из его контактов подключается фазный, внутри схемы разрыв цепи. Происходит замыкание цепи, когда рядом с прибором движется объект.
Напряжение автоматически подается на нагрузку.
В датчике есть два регулятора под плоскую отвертку. Если посмотреть с задней стороны, левый отвечает за чувствительность. Выставляется, чтобы прибор не реагировал на мелкие объекты (кошки и т.п.). С правой стороны — время работы, в течение которого горит лампочка. Потом автоматически выключается.
Электроника для самоделок в китайском магазине.
Пока вы будете ходить в помещении лампочка горит постоянно, но когда выйдете, через заданное время она гаснет.
Рассмотрим, как подсоединить датчик к лампочке на примере нагрузки — магический шар.
Для соединения удобны термоусадочные трубки. Без пайки в реально работающих схемах использовать нельзя. В видеоролике временное подключение, поэтому допустимо.
Включаем в розетку датчик с нагрузкой, шар загорается. Через некоторое время, если человек не двигается, гаснет через интервал, заданный в приборе. Если возобновить движение, детектор срабатывает, цепь замыкается и лампочка снова светит.
В следующем видео (Валерий Руденко) установка датчика для включения светодиодной ленты.
Постепенно светодиоды вытесняют лампочки накаливания (Однако так ли это? Перспектива может круто развернуться. О новом изобретении в этой сфере читайте в статье по ссылке выше) и другие подобные приборы и прожектора. Это связано с тем, что галогеновые перегорают. Хорошая альтернатива — светодиодные ленты.
Если устанавливать их на улице, нужно обеспечить условия, чтобы не попадал дождь, снег. Для них адаптеры — коробочка с четырьмя проводами. К двум проводам напряжение 220 вольт, а к остальным 2 — светодиодная лента. На выходе адаптера 12 вольт. Его мощности достаточно на пол метра ленты.
Адаптер, то блок питания с регулятором тока.
Автор предлагает подключить в цепь питание ленты датчик для обнаружения движения. Радиус действия 3-8 метров, мощность 200 Ватт. В соответствии с этим показателям допустимо для лампочки не более 200 ватт или для соответствующего по параметрам блока со светодиодами. Можно другой датчик, рассчитанный для работы ночью.
Внутри детектор инфракрасного излучения от объекта — человек или животное. Можно регулировать угол, установлен фотоэлемент. На видео, как на фасаде здания лента длиной 1,5 метра. Китайский индикатор, он коммутирует блок питания от ленты. Очень чувствительный, срабатывает, если проходишь мимо дома.
Источник: izobreteniya.net
Arduino и ИК датчик движения
ИК датчик движения выдаёт цифровой сигнал, если замечает перемещение источника тепла в поле своего зрения. Вариантов исполнения модулей с этими датчиками существует много, в наборе GyverKIT идёт миниатюрный модуль на базе AM312. На плате нет ничего лишнего, поэтому модуль потребляет 8.5 мкА и отлично подходит для автономных проектов:

- Питание: 2.7.. 12V
- Ток потребления: 8.5 мкА
- Угол обзора: 100 градусов
- Дальность срабатывания: 3-5 метров
- Таймаут: 2 секунды
- Сигнал: 2 секунды
Подключение
Подключается к питанию и любому цифровому пину:

Обратите внимание на распиновку датчика: не на всех она подписана на плате, но можно определить сторону платы по компонентам:

Примеры
Для работы с датчиком достаточно опрашивать пин, к которому он подключен. Если датчик обнаружит движение – он выдаст высокий сигнал. Выведем значение с пина в порт:
void setup() < Serial.begin(9600); >void loop()
Откроем плоттер и помашем над датчиком рукой:

Домашнее задание
- Датчику по сути не нужен микроконтроллер! Сделайте сигнализацию, подав сигнал с датчика движения на светодиод, реле, активный зуммер, модуль мосфет-транзистора
Источник: kit.alexgyver.ru

