В рубрике электроника с Алиэкспресс вы найдёте лучшие технологичные подборки электронных устройств и гаджетов. Вся топовая электроника по привлекательной цене представлена в подборках на сайте. Электронная техника разделена по категориям: по сфере применения, по назначению и функциональности, по ценовым сегментам. В описании каждого товара на Ali-top.ru вы найдёте подробную, детализированную информацию о технических характеристиках товара, электронной “начинке”, внешних параметрах и других свойствах товара. Также на сайте в каталоге представлены изображения высокого качества, которые позволяют понять, как же товар выглядит в реальности.
ALI-TOP.RU
Источник: ali-top.ru
Электронная нагрузка от Juwei на 150Вт с возможностью разгона до 300Вт.

Электронные модули из Китая!
Добрый вечер муськовчане. Сегодня у меня на обзоре электронная нагрузка на реальные 150Вт, но это далеко не её предел!
Подробно дальше…
Заказал я себе эту нагрузку как для теста так и для дела. Нужно было что-то мощное и не дорогое. Посылка дошла за 2 недели, забирал в ближайшем отделении почты. Упакована хорошо, плотная картонная коробка и пластиковая упаковка, по типу блистера. Магазин проверенный, покупал у них продукцию Juwei не однократно.
В комплекте лежит провод с крокодилами на конце, переходник USB — крокодилы и БП на 9В 1А.
Дополнительная информация

Что мы имеем по основным заявленным характеристикам:
— Максимальный ток — 20А
— Максимальное входное напряжение 200В
— Напряжение питания 6-12В.
— Максимальная мощность 300Вт
А теперь пару слов по конструктиву. У нас огромный и очень информативный дисплей. Слева от него расположены разъемы Type-C, microUSB, miniUSB. они расположены на одной силовой линии. После них расположены разъем 5,5х2,5 и большой разъем с клеммами. Которые идут по второй силовой линии, у которой дорожки на плате намного шире.
Затем расположен стандартный разъем USB мама, к которому параллельно подключены входные разъемы micro miniUSB и Type-C. Сделанное это для возможности подключения триггера (на плате так и написано) и/или USB тестера для отображения напряжения на линиях D+ D-. Да, данная электронная нагрузка не может отображать напряжения на информационных линиях USB и это пожалуй её единственный минус. 
Вверху платы расположены разъемы питания самой электронной нагрузки 5,5х2,5 и microUSB. Заявленного напряжение питания 6-12В, но логика использования microUSB разъёма с такими напряжение и мне не понятна. Хотя электронная нагрузка работает от 5В, правда до включения кулера. Когда он включается, происходит перезагрузка.
Справа от дисплея расположенная единственная кнопка управления и два переменных резистора «Грубо» и «Точно». После них разъем 5,5х2,5, это выход нагрузки. Например на него можно повесить внешнюю нагрузку и когда переменные резисторы установленных в минимальные положения, вся электронная нагрузка превращается в измерите ВА Мощности и т.д.
Между дисплеем и кулером есть smd светодиод показывающий наличие питания нагрузки. Кстати если подать на вход напряжение, а саму нагрузку не за питать то ничего не произойдёт. Переполюсовку на клемах тоже выдержала.
На фото видны контроллер и источник внутреннего питания нагрузки.
Кулер установлен на 150-160Вт «компьютерной» мощности. Сокет 775.
Его не снимал, о мосфете ничего сказать не могу.
В целом плата выполнена очень продуманно. Массивные полигоны и отверстия под радиатором для продува не оставят никого равнодушным. Так же стоит отметить наличие второго разъема для кулера, в случае апгрейда не помешает. Мне не понравился только немного выпирающий за пределы платы, шлейф дисплея. Можно легко задеть, но он входит в разъем, поэтому можно будет заменить при желании.
Меню и управление.
Сразу после включения у нас высвечивается кратковременное приветствие. Затем первая страница меню — на китайском языке. После нее вторая на английском, третья и четвертая тоже. Как видите, они отличаются конфигурацией отображаемых данных на дисплее. У нас отображаются Ток, Напряжение, АЧ, ВтЧ, время, Вт, сопротивление, температура мосфета.
На всех этих страницах доступно только управление током, а кнопкой можно только сбросить показания счётчиков, как в usb тестерах. И в дальнейшем, управление один в один как в usb тестерах Juwei.
На пятой странице меню доступно изменение времени подсветки дисплея, по умолчанию он горит всегда. Чтобы изменить этот показатель нужно сделать двойной щелчок кнопкой, показания замигают и одинарными нажатиями можно уменьшить показания от 60 до 0 секунд. Когда показания перестают мигать, они сохранятся сами. Если пропустили свою цифру, то нужно делать до нуля, подождать сохранения, опять двойным нажатием активировать и менять показания уже от 0 до 60 сек.
Дополнительная информация

Сервисное меню и управление.
Здесь опять все как в usb тестерах от Juwei. Чтобы попасть в сервисное меню, нужно на выключенном устройстве зажать кнопку управления и подать на него питание. После этого вы сразу попадете на страницу калибровки тока. Калибровка осуществляется сбрасыванием показаний на ноль. Переменные резисторы в минимум, на вход нагрузки ничего не подключено.
Двойным нажатием калибруем.
После тока идёт страница калибровки напряжения. Здесь принцип такой же.
Затем страница установки отсечки по максимальному напряжению. Выставлено 300В.
Следующая страница, это отсечка напряжения по нижнему порогу. Это пожалуй самая интересная настройка, которая просто необходима для теста аккумуляторов. Если нужно, например li-ion, аккумулятор измерить на е-мкость, под определенной нагрузкой, то нам просто необходимо чтобы нагрузка отключилась при достижении определенного напряжения на аккумуляторе, что бы он не вышел из строя.
В нашем случае отсечку нужно выставить на 2,7В. Для изменения этого показателя, нужно после перехода на страницу меню, двойным нажатием активировать режим изменения значений (цифры замигают). Затем двойным нажатием мы увеличиваем значение по 0,1В, а одинарным нажатием уменьшаем значение на 0,1В. После того как выставили показания, нужно дождаться авто сохранения — цифры перестанут мигать. И можно переходить к следующему меню. 
Теперь можно установить отсечку по току.
Далее у нас изменение некоего коэффициента.
Следующая у нас тоже очень интересная страница меню — изменение предельной мощности.
Можно менять, таким же образом как и отсечку, по 1Вт. До 300Вт. То есть данная электронная нагрузка поддерживает разгон до 300Вт, об этом указано в магазине. Но не забываем об охлаждении.
Последняя страница меню содержит контактные данные разработчика. Именно поэтому это Juwei
Тест.
Для теста я использовал свой ЛБП на базе Vader DC-DC, и пару мультиметров. На фото видна мощность 147Вт и показания приборов. Как видите электронная нагрузка не врёт. Да есть небольшие отклонения, но на таких мощностях я их не считаю критичными.
Дополнительная информация

Немного разгона. Подключил ещё свой ЛБП и получил 195Вт мощности, но как видите температура поднялась до 60С буквально за минуту. То есть при 300Вт нужно однозначно водяное охлаждение и тесты. Даже у продавца в магазине версия на 180Вт с в два раза большим радиатором имеет всего лишь 30Вт прирост мощности. 
Нагрев. При длительном нагреве температура, как правило, не переваливает за 70С при мощности 150Вт. Сам радиатор ели тёплый. Плата с обратной стороны, под мосфетом, нагревается до 50С. Вентилятор включается при нагреве от 40С или при мощности 10Вт.
Выключается так же, когда нагрузка остынет до 40С. Гудит не шумно, я бы сказал тихо, как стандартный новый компьютерный кулер, не самый высоко оборотистый. Регулировки оборотов нет.
Выводы.
Минуса:
— нет показаний по D+ D-
— торчащий шлейф дисплея.
— одно кнопочное управление
Плюса:
— реальная мощность
— честные показания
— продуманная плата
— яркий и информативный дисплей ( после led индикаторов просто космос)
— наличие разнообразных входных разъемов
— есть разъем для подключения триггера, что важно при тестировании QC
— разгон до 300Вт. Что делает эту электронную нагрузку вне конкуренции за свои деньги
— есть потенциал для творчества при доработке системы охлаждения
UPD: Фото подрадиаторное.
Ниже ссылка на видео, где проведены все тесты и описания функционала.
Планирую купить +30 Добавить в избранное Обзор понравился +38 +66
- 08 сентября 2017, 22:36
- автор: YAD13
- просмотры: 36257
Источник: mysku.club
Электроника для самоделок с Алиэкспресс
Я подбираю для вас ссылки на самые дешёвые компоненты, с бесплатной доставкой, для сборки электронных самоделок, а также рассказываю, что из всего этого можно сделать своими руками. Это интересно и познавательно, ПРИСОЕДИНЯЙТЕСЬ!
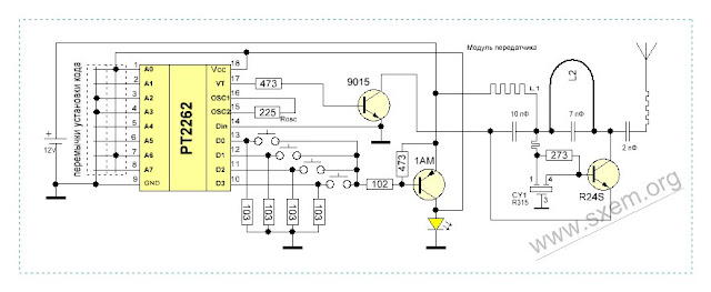
Беспроводной модуль дистанционного управления с брелком
Если вы занимаетесь радиоуправляемыми моделями,
этот модуль способен облегчить задачу беспроводного управления вашими устройствами.
Его достоинства — он дешевый , не нужно париться с корпусом пульта .
Недостатки — сигнал на выходе приемника не фиксируется, то есть нажимаете кнопку — сигнал есть, отпускаете — пропадает.
Количество каналов управления — 4.

Батарейка идет в комплекте с пультом.
Расстояние, на котором модуль стабильно работает — до 20 метров, следует припаять антенну на модуль приемника — обычный провод, свитый в пружину (заявленное расстояние — 50-100 метров).
Питание приемника — 5 В.
Нагрузка каналов приемника — до 100 мА, этого хватит для управления реле или светодиодом, для более мощной нагрузки следует использовать транзисторы, или реле.
Рабочая частота модуля — 315 МГц.
На контакте «VT» приемника напряжение появляется при нажатии на любую из кнопок пульта, этот контакт следует использовать для индикации срабатывания, то есть тупо вешать на него светодиод.
Цена модуля — 120 рублей . Побаловаться — самое то.
Ссылки на покупку с бесплатной доставкой:
Купить беспроводной модуль с брелком
Купить беспроводной модуль с брелком
Купить беспроводной модуль с брелком
Купить беспроводной модуль с брелком
Купить беспроводной модуль с брелком
Схемы:
![]() |
| Схема приёмника на микросхеме PT2272 |
![]() |
| Схема передатчика (брелка) на микросхеме PT2262 |
Бегущий огонь на 10 светодиодах

Бегущий огонь на 10 светодиодах можно собрать,
и попутно потренироваться в пайке SMD — компонентов.
Набор состоит из печатной платы, двух микросхем —
NE555 и CD4017, 10 светодиодов, 14 резисторов, 2 конденсаторов, подстроечный резистор и контакты
для питания.
Заказать конструктор стоит хотя- бы потому, что цена у него копеечная — всего 27 рублей. Можно собрать самому или подарить начинающему.

Размер платы 53мм на 19мм.
Напряжение питания от 2,5В до 14,5В
Модуль записи/воспроизведения голосовых сообщений ISD1820

Порой возникает желание озвучить какое-либо действие, например открывание/ закрывание двери, включение/ выключение устройства, срабатывание датчика и т.д., в общем, сделать красивое информационное голосовое сопровождение, не затрачивая при этом большие средства.
Тут на помощь нам приходит модуль на микросхеме ISD1820PY, представляющий собой по сути диктофон для записи — воспроизведения коротких звуковых отрезков длительностью до 20 секунд.
На плате имеются три кнопки:
[REC] — при нажатии начинается запись звука. При записи мерцает светодиод D1 на плате.
[PLAYE] — воспроизводит весь записанный отрезок при кратковременном нажатии.
[PLAYL] — звук воспроизводится только при удержании кнопки, после отпускания воспроизведение прекращается.
Кроме кнопок имеются два переключателя, выполненные в виде джамперов:
[FT] — включает/выключает усилитель, встроенный в микросхему. По умолчанию усилитель включен. Если планируется использовать внешний усилитель, джампер переводится в правое положение.
[P-E] — переводится в правое положение, если требуется циклическое воспроизведение записанного сообщения.
Внешний динамик, который идет в комплекте, подключается к разъёму [SP1], но этот динамик лишь слабая пищалка, вместо него лучше подключить свой.

Микрофон имеет слабую чувствительность, запись голова следует производить на расстоянии не менее 20см. Для записи с плеера или с любого линейного выхода можно выпаять микрофон и подпаять к контактам на плате провод с миниджеком.
Также на модуле имеется шестиштырьковый разъём для подключения к микроконтроллеру или напайки внешнего управления, он повторяет кнопки управления.
Для изменения времени записи от 8 до 20 секунд, можно поменять резистор R4 на плате от 80 до 200 КОм. По умолчанию стоит резистор 100 КОм на 10 секунд записи.
Питание модуля — 3-5 Вольт, можно запитывать литиевой батарейкой.
Стоит модуль около ста рублей с бесплатной доставкой. Купить можно по ссылкам:
Купить ISD1820 с бесплатной доставкой
Купить ISD1820 с бесплатной доставкой
Купить ISD1820 с бесплатной доставкой (без динамика)
![]() |
| Принципиальная схема модуля ISD1820 |
Источник: edsaliexpress.blogspot.com



