Импульсные источники питания (ИИП) обычно являются достаточно сложными устройствами, из-за чего начинающие радиолюбители стремятся их избегать. Тем не менее, благодаря распространению специализированных интегральных ШИМ-контроллеров, есть возможность конструировать достаточно простые для понимания и повторения конструкции, обладающие высокими показателями мощности и КПД. Предлагаемый блок питания имеет пиковую мощность около 100 Вт и построен по топологии flyback (обратноходовой преобразователь), а управляющим элементом является микросхема CR6842S (совместимые по выводам аналоги: SG6842J, LD7552 и OB2269).
Внимание! В некоторых случаях для отладки схемы может понадобится осциллограф!
Технические характеристики
Размеры блока: 107х57х30 мм (размеры готового блока с Алиэкспресс, возможны отклонения).
Выходное напряжение: версии на 24 В (3-4 А) и на 12 В (6-8 А).
Мощность: 100 Вт.
Уровень пульсаций: не более 200 мВ.
На Али легко найти множество вариантов готовых блоков по этой схеме, например, по запросам вида «Artillery power supply 24V 3A», «Блок питания XK-2412-24», «Eyewink 24V switching power supply» и тому подобным. На радиолюбительских порталах данную модель уже окрестили «народной», ввиду простоты и надёжности. Схемотехнически варианты 12В и 24В различаются незначительно и имеют идентичную топологию.
Лабораторный блок питания с Алиэкспресс , полная версия событий
Пример готового блока питания с Али:

Обратите внимание! В данной модели БП у китайцев весьма высок процент брака, поэтому при покупке готового изделия перед включением желательно тщательно проверять целостность и полярность всех элементов. В моём случае, например, диод VD2 имел неверную полряность, из-за чего уже после трёх включений блок сгорел и мне пришлось менять контроллер и ключевой транзистор.
Подробно методология проектирования ИИП вообще, и конкретно этой топологии в частности, тут рассматриваться не будет, ввиду слишком большого объёма информации — см. отдельные статьи.
Далее подробно разберём назначение элементов в схеме.

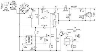
Импульсный блок питания мощностью 100Вт на контроллере CR6842S.
Назначение элементов входной цепи
Рассматривать схему блока будем слева-направо:
| F1 | Обычный плавкий предохранитель. |
| 5D-9 | Терморезистор, ограничивает бросок тока при включении блока питания в сеть. При комнатной температуре имеет небольшое сопротивление, ограничивающее броски тока, при протекании тока разогревается, что вызывает снижение сопротивления, поэтому в дальнейшем не влияет на работу устройства. |
| C1 | Входной конденсатор, для подавления несимметричной помехи. Ёмкость допустимо немного увеличить, желательно чтобы он был помехоподавляющим конденсатором типа X2 или имел большой (10-20 раз) запас по рабочему напряжению. Для надёжного подавления помех должен иметь низкие ESR И ESL. |
| L1 | Синфазный фильтр, для подавления симметричной помехи. Состоит из двух катушек индуктивности с одинаковым числом витков, намотанных на общем сердечнике и включенных синфазно. |
| KBP307 | Выпрямительный диодный мост. |
| R5, R9 | Цепочка, необходимая для запуска CR6842. Через неё осуществляется первичный заряд конденсатора C4 до 16.5В. Цепь должна обеспечивать ток запуска не менее 30 мкА (максимум, согласно даташиту) во всём диапазоне входных напряжений. Также, в процессе работы посредством этой цепочки осуществляется контроль входного напряжения и компенсация напряжения при котором закрывается ключ — увеличение тока, втекающего в третий пин, вызывает понижение порогового напряжения закрытия ключа. |
| R10 | Времязадающий резистор для ШИМ. Увеличение номинала данного резистора уменьшит частоту переключения. Номинал должен лежать в пределах 16-36 кОм. |
| C2 | Сглаживающий конденсатор. |
| R3, C7, VD2 | Снабберная цепь, защищающая ключевой транзистор от обратных выбросов с первичной обмотки трансформатора. R3 желательно использовать мощностью не менее 1Вт. |
| C3 | Конденсатор, шунтирующий межобмоточную ёмкость. В идеале должен быть Y-типа, либо же должен иметь большой запас (15-20 раз) по рабочему (сетевому!) напряжению. Служит для уменьшения помех. Номинал зависит от параметров трансформатора, делать слишком большим нежелательно. |
| R6, VD1, C4 | Данная цепь, запитываясь от вспомогательной обмотки трансформатора образует цепь питания контроллера. Также данная цепь влияет на цикл работы ключа. Работает это следующим образом: для корректной работы напряжение на седьмом выводе контроллера должно находиться в пределах 12.5 — 16.5 В. Напряжение 16.5В на этом выводе является порогом, при котором происходит открытие ключевого транзистора и энергия начинает запасаться в сердечнике трансформатора (в это время микросхема питается от C4). При понижении ниже 12.5В микросхема отключается, таким образом конденсатор C4 должен обеспечивать питание контроллера пока из вспомогательной обмотки не поступает энергии, поэтому его номинала должно быть достаточно чтобы удерживать напряжение выше 12.5В пока ключ открыт. Нижний предел номинала C4 следует рассчитывать исходя из потребления контроллера около 5 мА. От времени заряда данного конденсатора до 16.5В зависит время закрытого ключа и определяется оно током, который может отдать вспомогательная обмотка, при этом ток ограничивается резистором R6. Кроме всего прочего, посредством данной цепи в контроллере предусмотрена защита от перенапряжения в случае выхода из строя цепей обратной связи — при превышении напряжения выше 25В контроллер отключится и не начнёт работать пока питание с седьмого пина не будет снято. |
| R13 | Ограничивает ток заряда затвора ключевого транзистора, а также обеспечивает его плавное открытие. |
| VD3 | Защита затвора транзистора. |
| R8 | Подтяжка затвора к земле, выполняет несколько функций. Например, в случае отключения контроллера и повреждения внутренней подтяжки данный резистор обеспечит быстрый разряд затвора транзистора. Также, при корректной разводке платы обеспечит более короткий путь тока разряда затвора на землю, что должно положительно сказаться на помехозащищённости. |
| BT1 | Ключевой транзистор. Устанавливается на радиатор через изолирующую прокладку. |
| R7, C6 | Цепь служит для сглаживания колебаний напряжения на токоизмерительном резисторе. |
| R1 | Токоизмерительный резистор. Когда напряжение на нём превышает 0.8В контроллер закрывает ключевой транзистор, таким образом регулируется время открытого ключа. Кроме того, как уже говорилось выше, напряжение при котором будет закрыт транзистор также зависит от входного напряжения. |
| C8 | Фильтрующий конденсатор оптопары обратной связи. Допустимо немного увеличить номинал. |
| PC817 | Опторазвязка цепи обратной связи. Если транзистор оптопары закроется это вызовет повышение напряжения на втором выводе контроллера. Если напряжение на втором выводе будет превышать 5.2В дольше 56 мс, это вызовет закрытие ключевого транзистора. Таким образом реализована защита от перегрузки и короткого замыкания. |
В данной схеме 5-й вывод контроллера не используется. Однако, согласно даташиту на контроллер, на него можно повесить NTC-термистор, который обеспечит отключение контроллера в случае перегрева. Стабилизированный выходной ток данного вывода — 70 мкА. Напряжение срабатывания температурной защиты 1.05В (защита включится при достижении сопротивления 15 кОм). Рекомендуемый номинал термистора 26 кОм (при 27°C).
Параметры импульсного трансформатора
Поскольку импульсный трансформатор это один из самых сложных в проектировании элементов импульсного блока, расчёт трансформатора для каждой конкретной топологии блока требует отдельной статьи, поэтому подробного описания методологии тут не будет, тем не менее для повторения описываемой конструкции следует указать основные параметры используемого трансформатора.
Следует помнить, что одно из важнейших правил при проектировании — соответствие габаритной мощности трансформатора и выходной мощности блока питания, поэтому первым делом, в любом случае, выбирайте подходящие вашей задаче сердечники.
Чаще всего данная конструкция поставляется с трансформаторами, выполненными на сердечниках типа EE25 или EE16, либо аналогичных. Собрать достаточно информации по количеству витков в данной модели ИИП не удалось, поскольку в разных модификациях, несмотря на схожие схемы, используются различные сердечники.
Увеличение разницы в количестве витков ведёт к уменьшению потерь на переключение ключевого транзистора, но повышает требования к его нагрузочной способности по максимальному напряжению сток-исток (VDS).
Для примера, будем ориентироваться на стандартные сердечники типа EE25 и значение максимальной индукции Bmax = 300 мТ. В этом случае соотношение витков первой-второй-третьей обмотки будет равно 90:15:12.
Следует помнить, что указанное соотношение витков не является оптимальным и возможно потребуется корректировка соотношений по результатам испытаний.
Первичную обмотку следует наматывать проводником не тоньше 0.3мм в диаметре. Вторичную обмотку желательно выполнять сдвоенным проводом диаметром 1мм. Через вспомогательную третью обмотку течёт малый ток, поэтому провода диаметром 0.2мм будет вполне достаточно.
Описание элементов выходной цепи
Далее кратко рассмотрим выходную цепь источника питания. Она, в общем-то, совершенно стандартна, от сотен других отличается минимально. Интересна может быть лишь цепочка обратной связи на TL431, но её мы тут подробно рассматривать не будем, потому что про цепи обратной связи есть отдельная статья.
| VD4 | Сдвоенный выпрямительный диод. В идеале подбирать с запасом по напряжениютоку и с минимальным падением. Устанавливается на радиатор через изолирующую прокладку. |
| R2, C12 | Снабберная цепь для облегчения режима работы диода. R2 желательно использовать мощностью не менее 1Вт. |
| C13, L2, C14 | Выходной фильтр. |
| C20 | Керамический конденсатор, шунтирующий выходной конденсатор C14 по ВЧ. |
| R17 | Нагрузочный резистор, обеспечивающий нагрузку для холостого хода. Также через него разряжаются выходные конденсаторы в случае запуска и последующего отключения без нагрузки. |
| R16 | Токоограничивающий резистор для светодиода. |
| C9, R20, R18, R19, TLE431, PC817 | Цепь обратной связи на прецизионном источнике питания. Резисторы задают режим работы TLE431, а PC817 обеспечивает гальваническую развязку. |
Что можно улучшить
Вышеописанная схема обычно поставляется в готовом виде, но, если собирать схему самому, ничто не мешает немного улучшить конструкцию. Модифицировать можно как входные, так и выходные цепи.
Если в ваших розетках земляной провод имеет соединение с качественной землёй (а не просто ни к чему не подключен, как это часто бывает), можно добавить два дополнительных Y-конденсатора, соединённых каждый со своим сетевым проводом и землёй, между L1 и входным конденсатором C1. Это обеспечит симметрирование потенциалов сетевых проводов относительно корпуса и лучшее подавление синфазной составляющей помехи. Вместе с входным конденсатором два дополнительных конденсатора образуют т.н. «защитный треугольник».
После L1 также стоит добавить ещё один конденсатор X-типа, с той же ёмкостью что у C1.
Для защиты от импульсных бросков напряжения большой амплитуды целесообразно параллельно входу подключать варистор (например 14D471K). Также, если у вас есть земля, для защиты в случае аварии на линии электроснабжения, при которой вместо фазы и нуля фаза попадаётся на оба провода, желательно составить защитный треугольник из таких же варисторов.

Защитный треугольник на варисторах.
При повышении напряжения выше рабочего, варистор снижает своё сопротивление и ток течёт через него. Однако, ввиду относительно низкого быстродействия варисторов, они не способны шунтировать скачки напряжения с быстро нарастающим фронтом, поэтому для дополнительной фильтрации быстрых скачков напряжения желательно параллельно входу подключать также двунаправленный TVS-супрессор (например, 1.5KE400CA).
Опять же, при наличии земляного провода, желательно добавить на выход блока ещё два Y-конденсатора небольшой ёмкости, включенных по схеме «защитного треугольника» параллельно с C14.
Для быстрой разрядки конденсаторов при отключении устройства параллельно выходу целесообразно добавить мегаомный резистор.
Каждый электролитический конденсатор желательно зашунтировать по ВЧ керамикой малой ёмкости, расположенной максимально близко к выводам конденсатора.
Ограничительный TVS-диод будет не лишним поставить также и на выход — для защиты нагрузки от возможных перенапряжений в случае проблем с блоком. Для 24В версии подойдёт, например 1.5KE24A.
Схема достаточно проста для повторения и стабильна. Если добавить все, описанные в разделе «Что можно улучшить», компоненты, получится весьма надёжный и малошумящий блок питания.
Источник: chipinfo.pro
Tool Electric
Рассмотрим схему одного из имеющихся драйверов для светодиодов китайского производства идущего по артикулу QH-20WLP6.
Схема блока питания Meanwell LRS-350-24 на NCP1252
| Схема Meanwell LRS-350-24 |
В серии блоков питаний Meanwell LRS-350 существуют 8 моделей на различные напряжения, рассмотрим схему на напряжение 24 Вольта.
Китайский блок питания на 63D39 12V 1A
![]() |
| Схема блока питания |
В Алиэкспресс продаётся множество различных блоков питания, рассмотрим схему одного из них, размером чуть больше спичечного коробка и выполненный на базе микросхемы 63D39.
Делитель напряжения на ОУ
| Делитель напряжения на ОУ |
Что делать, если необходимо запитать устройство, которому необходимо двуполярное питание, от однополярного питания? Если нагрузка слаботочная, то можно воспользоваться схемой, которая изображена на рисунке вверху.
Высоковольтный регулируемый источник питания
В случаях, когда для настройки и испытаний или иных целей бывает необходим регулируемый источник питания, можно воспользоваться данной схемой.
12V блок питания на IR2153
![]() |
| Схема блока питания |
Блок питания на напряжение 12 Вольт вполне можно собрать своими руками всего за пару часов при донорстве неисправного компьютерного блока питания.
Импульсный блок питания на IR2153 с защитой от КЗ
![]() |
| Схема блока питания на IR2153 |
Приветствую моих читателей и просто случайных гостей данного ресурса. Предлагается вашему вниманию простая схема импульсного блока питания на микросхеме IR2153 мощностью около 300-350 Ватт.
Регулируемый блок питания 0-28 Вольт 5 Ампер
| Схема регулируемого блока питания |
Приветствую моих читателей и случайных гостей, вашему вниманию предлагается схема регулируемого блока питания с напряжением на выходе от 0 до 28 Вольт с током до 5 Ампер.
Регулируемый блок питания на L200
| Схема блока питания |
Если нужен простой и с минимальной обвязкой блок питания с регулировкой по току и напряжению, то эта схема возможно вам подойдёт.
Бесперебойник на 12 Вольт
![]() |
| Схема бесперебойника |
Для различных слаботочных устройств, которые работают от 12 Вольт, можно собрать простой бесперебойный источник питания.
3,3-18 Вольт регулируемый блок питания с защитой от КЗ
![]() |
| Схема блока питания |
Данный блок питания с регулировкой выходного напряжения собран полностью из отечественных радиодеталей, имеет защиту от короткого замыкания по выходу.
Регулируемый блок питания 0-300 Вольт
| Схема блока питания |
Иногда для различных целей требуется регулируемое напряжение от 0 до 300 Вольт с гальванической развязкой от сети, схема на рисунке вверху как раз предоставляет такие возможности, плюс дополнительный стабилизированный низковольтный источник питания на 6 или 12 Вольт.
Регулируемый блок питания 0-1000 Вольт
![]() |
| Схема блока питания |
Предлагаю вашему вниманию довольно простой высоковольтный регулируемый блок питания, выходное напряжение можно менять от 0 до 1000 Вольт.
Регулируемый блок питания на LM723
![]() |
| Схема блока питания |
На микросхеме LM723 можно построить неплохой регулируемый блок питания, в данном случае до 1 Ампер выходного тока с напряжением от 2,6 до 24 Вольт.
0-5 Вольт 2 Ампер регулируемый блок питания
| Схема блока питания |
На рисунке вверху изображена схема довольно неплохого регулируемого блока питания, с возможностью регулировки не только выходного напряжения в диапазоне 0-5 Вольт, но и с функцией регулировки тока до 2 Ампер.
Повышающий преобразователь 12-48 Вольт на LM2577
| Схема преобразователя |
В хозяйстве иногда может пригодиться простой повышающий преобразователь напряжения с 12 на 48 Вольт и в этом нам поможет микросхема LM2577.
Двуполярное напряжение из однополярного на UC3845
| Схема преобразователя |
Для питания различных операционных усилителей или иных устройств, где требуется двуполярное питание, а под рукой только однополярное, можно собрать простой конвертер питания.
Импульсный блок питания на IR2153
| Схема блока питания |
Иногда бывает необходимо использовать мощный блок питания с не стабилизируемым выходным напряжением, желательно импульсный. Схема как раз такого импульсного блока питания изображена на рисунке вверху.
Регулируемый двуполярный блок питания
| Схема блока питания |
На схеме показан двуполярный регулируемый блок питания с симметричной установкой выходного напряжения. Диапазон регулировки напряжения 0-30 Вольт, так же присутствует ограничение тока на уровне 5 Ампер.
Поделиться в соцсетях
Популярные схемы за всё время
- Схема китайского преобразователя напряжения 12- 220 вольт 500 ватт на ШИМ
- Простой инвертор 12-220 вольт 2000-2500 ватт
- Простой преобразователь на микросхеме SG3525
- Схема преобразователя для индукционного нагрева металлов
- Регулируемый блок питания 0-300 вольт
- Зарядное устройство для автомобиля с функцией десульфатации
- Схема блокинг-генератора на NE555 и полевом транзисторе, высоковольтный выход
- Простой преобразователь 12 — 220 на NE555 50 герц
- Автомобильный преобразователь напряжения
- Регулируемый блок питания 0-50 вольт 3 ампер
Популярные схемы за неделю
- Схема китайского преобразователя напряжения 12- 220 вольт 500 ватт на ШИМ
- Схема преобразователя для индукционного нагрева металлов
- Зарядное устройство для автомобиля с функцией десульфатации
- Схема сварочного аппарата Ресанта САИ 250
- Простой преобразователь на микросхеме SG3525
- Плата с генератором и драйвером для инвертора на SG3525 и LM358 Aiyima
- Импульсный блок питания на UC3842
- Регулируемый блок питания 0-300 вольт
- Схема блока питания Meanwell LRS-350-24 на NCP1252
- Схема китайского инвертора 12-220 вольт 200 ватт на микросхеме SG3525
Источник: www.tool-electric.ru
Схема блока питания с Алиэкспресс

Товар можно купить тут
Другие блоки питания тут
Всем привет. Относительно недавно мне понадобились малогабаритные импульсные блоки питания на 12 Вольт с током 0,5-1А, сделал пару образцов, но одновременно решил найти ИБП схожего типа на Алиэкспресс. Цена около 1,5$ это раза в два меньше, чем я потратил на сборку.
Платки пришли и захотелось о них написать. К стати! пришли они в довольно аккуратных коробочках, мелочь, но приятно
Габаритные размеры сейчас перед вами.
Плата выдает 3 напряжения — 5, 12 и 18 Вольт. Предназначены такие платы скорее всего для работы в качестве дежурки в индукционных плитах.
Выходные напряжения стабилизированы, а если быть точнее , стабилизация организована только по 18-и Вольтовой линии.
5Вольт формируется с помощью линейного стабилизатора 78L05, для этой шины на трансформаторе не предусмотрена отдельная обмотка, поэтому берется питание с 12-и Вольтовой шины и подается на стабилизатор 5В.
По входу. Сетевой предохранитель, однополупериодный выпрямитель, сглаживающий электролит, далее питание поступает на микросхему ШИМ.
Микросхема тут не совсем обычная, VIPER12A — это все в одном. В своем составе она содержит шим контроллер, силовой полевик, времязадающую RC цепь (фиксированная частота 60кГц), защиту от перегрева, защиту от КЗ, защиту от пониженного питания с гистерезисом.
Схема однотактная, обратноход. На первичной обмотке импульсного трансформатора имеем снабберную цепь.
На выходе стоят однополупериодные выпрямители для линий 12 и 18 Вольт, далее сглаживающие электролиты и керамические капы 0,1мкФ 100В, тоже самое имеем после стабилизатора по на линии 5 Вольт.
Обратная связь по напряжению как уже сказал организована простеньким образом — один 18-и вольтовый стабилитрон и все.
Микросхема в корпусе DIP 8 из которых с 5-го по 8-ые выводы — сток встроенного полевика (силовой вывод), 1 и 2 — масса, 3-ОС, 4- плюс питания
Микросхема питается от 18-и Вольтовой обмотки, питание для нее выпрямляется маломощным диодом 1N4148, затем сглаживается небольшим электролитом
Пинципиальная схема (на схеме не нарисована 12-и вольтовая обмотка и линия 5 вольт с обвякой)
Печатная плата неплохая , с учетом стоимости блока питания.
Теперь приступим к тестам.
Потребление от сети на холостом ходу.
Напряжение на входном электролите.
Напряжение на шине 18 Вольт
Защита срабатывает очень даже корректно (показано в видео)
Продавец молчит о мощности БП, мы же попробуем сделать небольшой замер, нагржать будем 18-и Вольтовую шину.
5-6 ватт блок отдает без проблем, больше от него и не требуется (ограничено габаритной мощностью сердечника)
Пульсации напряжения проверять не буду, такие блоки предназначены для питания маломощных цепей управления, где н нужен сверхмалошумящий источник питания , но пульсации тут поверьте небольшие.
ИТОГ.
С учетом цены — просто находка! компактные размеры, неплохое качество и 3 напряжения на выходе, безо всяких проблем блок можно переделать под иные напряжения заменой одного лишь стабилитрона в цепи обратной связи. Хорошая токовая защита.
Товар можно купить тут
Другие блоки питания тут
Источник: www.kit-shop.org







