В случаях, когда для настройки и испытаний или иных целей бывает необходим регулируемый источник питания, можно воспользоваться данной схемой.
Стабилизатор с регулировкой и защитой от КЗ
| Схема стабилизатора |
Приветствую всех! Предлагается вашему вниманию простая и надёжная схема линейного стабилизатора напряжения с функцией регулировки выходного напряжения и защитой от короткого замыкания на выходе.
Регулируемый блок питания 0-28 Вольт 5 Ампер
| Схема регулируемого блока питания |
Приветствую моих читателей и случайных гостей, вашему вниманию предлагается схема регулируемого блока питания с напряжением на выходе от 0 до 28 Вольт с током до 5 Ампер.
Понижающий преобразователь с регулировкой тока и напряжения
Регулируемый блок питания на L200
| Схема блока питания |
Если нужен простой и с минимальной обвязкой блок питания с регулировкой по току и напряжению, то эта схема возможно вам подойдёт.
3,3-18 Вольт регулируемый блок питания с защитой от КЗ
![]() |
| Схема блока питания |
Данный блок питания с регулировкой выходного напряжения собран полностью из отечественных радиодеталей, имеет защиту от короткого замыкания по выходу.
Регулируемый блок питания 0-300 Вольт
| Схема блока питания |
Иногда для различных целей требуется регулируемое напряжение от 0 до 300 Вольт с гальванической развязкой от сети, схема на рисунке вверху как раз предоставляет такие возможности, плюс дополнительный стабилизированный низковольтный источник питания на 6 или 12 Вольт.
Регулируемый блок питания 0-1000 Вольт
![]() |
| Схема блока питания |
Предлагаю вашему вниманию довольно простой высоковольтный регулируемый блок питания, выходное напряжение можно менять от 0 до 1000 Вольт.
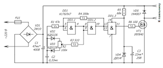
Необычный регулятор для паяльника
![]() |
| Схема регулятора |
Вроде бы обычный регулятор на схеме изображен, можно подключить паяльник, лампу или ещё чего. А в чём необычность? Давайте по порядку.
Регулируемый двуполярный блок питания
| Схема блока питания |
На схеме показан двуполярный регулируемый блок питания с симметричной установкой выходного напряжения. Диапазон регулировки напряжения 0-30 Вольт, так же присутствует ограничение тока на уровне 5 Ампер.
Простой регулируемый блок питания с ограничителем тока
| Схема блока питания |
Чтобы сильно не заморачиваться и по быстрому собрать блок питания с регулируемым напряжением и с функцией ограничением тока можно воспользоваться такой схемой.
Зарядное устройство с регулировкой тока и напряжения
Предлагается вашему вниманию универсальное зарядное устройство, которое имеет на борту регулировку как напряжения, так и тока.
Регулируемый блок питания 0-300 вольт
![]() |
| Схема блока питания |
Предлагается вашему вниманию очень простой регулируемый блок питания, с выходом до 300 вольт и током до 100 мА.
Автоматический регулятор оборотов для микродрели
| Схема регулятора |
Регулятор оборотов предназначен для микро дрели, которую обычно радиолюбители конструируют сами для сверления отверстий в печатных платах. Регулятор оборотов обладает весьма замечательной функцией — на холостом ходу мотор работает на низких оборотах, а при появлении нагрузки обороты повышаются автоматически. Для сверления очень удобно.
HW-687 ШИМ регулятор оборотов двигателя
![]() |
| HW-687 |
Модуль HW-687 предназначен для регулировки оборотов коллекторного двигателя, работающего от постоянного тока с напряжением от 4,5 до 35 вольт.
Делаем простой регулируемый источник питания
![]() |
| Схема блока питания |
Чтобы сделать более или менее приемлемый регулируемый блок питания для своей мастерской, можно попробовать собрать его на схеме изображенной на рисунке вверху.
Как сделать простой регулятор напряжения
![]() |
| Схема регулятора |
На рисунке вверху изображен простой регулятор напряжения на базе LT1083. Он позволяет регулировать выходное напряжение в диапазоне 1,5-30 вольт с током до 7,5 ампера.
Линейный регулируемый блок питания
| Схема блока питания |
На рисунке вверху схема довольно неплохого регулируемого блока питания, обеспечивает регулировку выходного напряжения от 0 до 35 вольт, с током от 0 до 3 ампера.
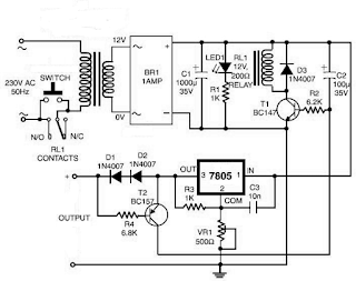
Регулируемый блок питания с автоматическим отключением
![]() |
| Схема блока питания |
На рисунке вверху схема блока питания с регулируемым выходным напряжением с функцией автоматического отключения от сети при отсутствии нагрузки.
Регулируемый блок питания 1-27 вольт 3 ампер
![]() |
| Схема блока питания |
На рисунке вверху показана схема регулируемого линейного блока питания, выходное напряжение от 1 до 27 вольт, выходной ток до 3 ампера.
Источник: www.tool-electric.ru
Регулятор напряжения и тока FNIRSI DC6006L ⚡ — Компактный регулируемый блок питания с Алиэкспресс

Регулятор напряжения и тока FNIRSI DC6006L: http://bit.ly/KvP0328
Мы в Instagram: http://bit.ly/KvP_Insta
Мы ВКонтакте: http://bit.ly/KvP_VK
Поддержать ₽$€: http://bit.ly/KvP_Donat
Честный КЭШБЭК: http://bit.ly/KvP_CashBack
Все наши видео: http://bit.ly/OllVideosKvP
Сегодня поговорим об очень интересном гаджете — регуляторе напряжения и тока FNIRSI DC6006L (понижающий DC-DC преобразователь). Интересно в гаджете естественно не то что он умеет регулировать ток и напряжение, а то что при достойном функционале и приличной мощности до 360 ватт этот регулятор имеет очень скромные размеры. Ещё одной крутой особенностью устройства является возможность использования в качестве источника питания любой Power Delivery зарядник или повербанк на 20 вольт. В общем все подробности в обзоре! Приятного просмотра!
Инструменты из обзора:
Блок питания RD6006: http://bit.ly/KvP0209 ( https://youtu.be/atN08PYa9vg)
Мультиметр ANENG Q1: http://bit.ly/KvP0203 ( https://youtu.be/G_ESbUI-HAk)
Осциллограф DSO150: https://goo.gl/Vrr9kB ( https://youtu.be/YhIxN39MX4I)
Нагрузочный модуль RD HD35: http://bit.ly/KvP0061( https://youtu.be/rdS-wbObD6M)
Характеристики:
Материал корпуса регулятора: Алюминий, поликарбонат, текстолит.
Размер регулятора: 118х88х39мм.
Контроллер: STM32.
Экран: TFT 1.44», цветной.
Диапазон входного напряжения: от 6 до 70 вольт.
Максимальная мощность: 360Вт (60В 6А).
Диапазон выходного напряжения: от 0 до 60 вольт.
Диапазон выходного тока: от 0 до 6 ампер.
Управление: Энкодер, 4 кнопки.
Другое: Контроль температуры; защиты: по КЗ, по току, по перенапряжению; наличие 2 ячеек памяти; возможность подключения к ПК; подача питания по Type-C (PD), DC5525 либо штыревые разъёмы 4мм.
⏰ Временное оглавление:
00:00 Вступление.
00:16 Распаковка, комплект поставки, предыстория.
02:39 Обзор преобразователя FNIRSI DC6006L.
04:51 Экран и органы управления.
05:20 Экраны, управление и настройки.
09:18 Благодарность спонсорам канала.
09:50 Минимальное напряжение и потребление.
10:55 Тест точности регулирования напряжения.
12:46 Тест точности регулирования тока.
15:25 Замер пульсаций напряжения DC6006L.
16:58 Разборка регулятора FNIRSI DC6006L.
18:36 Обзор приложения для ПК FNIRSI-DC.
19:15 Плюсы и минусы регулятора, итоги.
Приложения и инструкции: драйверы, приложение для ПК и инструкции на сайте fnirsi.cn.
#КвП #БлокПитания #ЛБПсАлиЭкспресс
Источник: tehia.ru
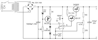
Блок питания с регулировкой напряжения и тока с Алиэкспресс
Если вы только в самом начале интересного и порой трудного пути в изучении электроники, то вопрос где достать регулируемый блок питания, может встать довольно остро. Конечно, можно купить готовый блок питания, но гораздо дешевле сделать его самостоятельно уже из готовых модулей (тем более это гораздо проще, чем кажется), чем в этой статье мы с вами и займемся.
Подготовка материала
Итак, для того, чтобы собрать простейший блок питания с регулировкой только по напряжению нам понадобятся следующие комплектующие: Power Supply Module AC 220V to DC 24V , Banana Soket , DC/DC converters с регулируемым входным и выходным напряжением, Вольтметр-Амперметр (ссылки на сами комплектующие будут в конце статьи). Общие суммарные затраты на все модули составили – 797,14 рубля . Сам корпус и питающий шнур я решил отыскать в своих запасах.
Сборка
Итак, наконец, дождавшись пока будут доставлены все комплектующие, я приступил к сборке простейшего регулируемого блока питания из готовых модулей.
В качестве бокса я решил использовать корпус от отработавшего свое блока BP/TEL – 220 – 02A. Внутри данного корпуса как раз компактно поместились все модули.
В принципе можно использовать абсолютно любой корпус с размерами: 19х13х7 сантиметров или же вообще собрать его из куска карболита или оргстекла.
На крышке корпуса я приспособил индикационные отверстия под разъемы типа банана, а вольтметр — амперметр и регулятор я решил разместить на боковой части корпуса.
Схема соединения этих модулей предельно проста и выглядит следующим образом:
Теперь по схеме выше просто напросто соединяем наши блоки между собой и крепим их внутри корпуса.
Примечание. Блок DM 703-M401 не имеет на плате надписей на английском, только на китайском. И если вы не знаете, то довольно сложно понять где вход, а где выход напряжения.
Поискав информацию о блоке я нашел следующее:
Готовый блок выглядит следующим образом.
Итак, регулировка напряжения осуществляется в диапазоне от 1,25 Вольта до 36 Вольт, но так как понижающий преобразователь с 220 Вольт рассчитан на 24 вольта, то уже наш регулируемый блок выдаст максимум 24 Вольта, а максимальная сила тока при этом равна 6 Амперам.
При этом в данном регулируемом зарядном устройстве ограничение по току не предусмотрено.
Для того, чтобы реализовать такую блокировку, следует заменить блок DC/DC converters и поставить, например, этот блок и также докупить пару регулируемых резисторов, вы получите блок питания с возможностью блокировки по току.
Проверка параметров и работоспособности
Итак, наш блок питания готов, теперь самое время его испытать. Первым делом проверяем какое напряжение в реальности выдают наши модули и насколько точно показывает наш вольтметр напряжение. Проверку параметров я буду выполнять мульметром Mastech MY68.
Как видно из рисунка выше блок питания (по показаниям мультиметра) выдает напряжение в 0,814 Вольта уже при старте, то есть в начале нельзя получить «чистый» ноль. Разница в показаниях мультиметра и вольт-амперметра составляет 0,014 Вольта, что в пределах погрешности.
С ростом напряжения растет и разница в показаниях. Так при 25 Вольтах (предельное значение для этого блока питания) она составляет 0,7 Вольта, а при 12 Вольтах разница равна 0,45 Вольта.
Теперь давайте проверим как ведет себя блок под нагрузкой. Для этого подключим обычную автомобильную лампочку на 12 Вольт.
Под нагрузкой так же разница с вольтметром и мультиметром составила 0,4 Вольта.
Теперь в качестве нагрузки подключим галогенку.
Из всего выше представленного можно сделать промежуточный вывод, что при нагрузке просадка по напряжению не наблюдается, а вот с показаниями тока беда.
Проверка амперметра показала, что его показания существенно отличаются от показаний мультиметра.

618 ‒ 729 руб.

304 ‒ 1 661 руб.

2 924 ‒ 3 997 руб.




2 474 ‒ 2 545 руб.

3 091 ‒ 4 166 руб.
KPS3010D мини светодио дный цифровой регулировкой Питание, 0

2 067 ‒ 2 758 руб.


357 ‒ 1 818 руб.

1 365 ‒ 1 680 руб.

Опубликовал(а): Николай Афанасьев
Обновлено: 08.01.2021
Лабораторные блоки питания названы так неспроста, они действительно призваны помогать в лабораториях и располагаются там на постоянной основе. Данные устройства не предполагается использовать в полевых условиях или для работы в автомобиле. Кроме того, подразумевается, что показатели на них будут установлены с максимальной точностью и периодически будут корректироваться.
Критерии подбора
Для того, чтобы не ошибиться в выборе устройства, необходимо изначально понять, в чем отличия лабораторного блока питания простого, а также понять различие в терминологии.
Лабораторный БП в отличие от простого формирует регулярный поток по одному каналу или нескольким. Также, он обладает дисплеем, блоком управления и защитой, которые отсутствуют у простого БП.

Лабораторные БП относятся к вторичному типу питания
Параметры выбора
Перед покупкой лабораторного источника питания необходимо определиться со сферой и местом его применения. Использовать данный прибор можно для следующих целей:
- Контроль за качеством радиотехнических деталей.
- Тестирование электроники.
- Тестирование приборов контроля и измерений.
- Производство и ремонт радиотехники.
- Проектирование и тестирование радиотехники.
- Использование как источника питания.
- Применение в лабораторных работах при обучении.
- Использование для моделирования физико-электрических механизмов.
Характеристики подбора устройства
Существует несколько наиболее важных характеристик, на которые необходимо обратить внимание при подборе лабораторного источника питания:
- габариты;
- рабочие характеристики;
- количество выходов и их мощность;
- наличие или отсутствие защиты;
- стоимость.
Особое внимание следует уделить следующим параметрам:
- уровень шума при работе;
- показатель стабильности в сети питания;
- время, за которое происходит переход к первоначальным параметрам при изменении тока;
- качество измерений и наличие или отсутствие погрешностей;
- наличие или отсутствие разрешения;
- интерфейс управления;
- варианты компенсации потерь при подключении к схеме из 4-рех проводов.
Наиболее оптимальным вариантом для лаборатории является устройство с минимальным уровнем шума, максимально точной регулировкой и возможностью подключения различных функций.
- Планирование работы процессора критерии для сравнения планировщиков работы процессора
- Как записывать диски для cdj
- Видеокарты r9 какие бывают
- Нужен ли блок питания для точечных светильников
- Asus p5q какие процессоры xeon поддерживает
Источник: kompyutery-programmy.ru









